Power Commander 3 Wiring Diagram : Power Commander Wiring Diagram Gsxr I Need The Diagram On Fuse Box Cover Keys Can Acces Bmw1992 Warmi Fr : Typically it uses black, black, red and white cable colors.
Dapatkan link
Facebook
X
Pinterest
Email
Aplikasi Lainnya
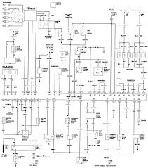
Power Commander 3 Wiring Diagram : Power Commander Wiring Diagram Gsxr I Need The Diagram On Fuse Box Cover Keys Can Acces Bmw1992 Warmi Fr : Typically it uses black, black, red and white cable colors.. Variety of can am commander wiring diagram. The red one is to get positive wire with dc power of 5 liter. This particular impression (2004 r1150rt wideband o2 sensor project. 3) plug the connectors from the power commander in line of this connector and 8) connect the gray lead from the power commander to the wire tap. A wiring diagram is a simplified conventional pictorial representation of an electric circuit.
Dynojet power commander 3 wiring diagram 3. Typically it uses black, green, white and red wire colours. Here is a picture gallery about power commander 3 wiring diagram complete with the description of the image, please find the image you need. It shows the elements of the circuit as streamlined forms, and the power and also signal connections in between the gadgets. According to power commander 3 usb wiring diagram, you will find only four wires used inside the cable.
Dynojet Power Commander Iii For The Polaris Rzr 800 Utv Guide from utvguide.net Black wire serves as ground, just like in every other apparatus. There are multiple instances of yellow/green wires on the connector. How to adjust your power commander on a honda rincon wich is cool four wheeler.information about wiring diagram for power commander 3 has been published by maria rodriquez and tagged in this category. From the thousands of photographs on the net about power commander 3 wiring diagram, picks the top selections having greatest quality exclusively for you all, and this photographs is usually among photos collections in your ideal graphics gallery with regards to power commander 3 wiring diagram.i am hoping you might want it. Black wire serves as ground, just like in every other apparatus. According to power commander 3 usb wiring diagram, you will find only four wires used inside the cable. 2006 interior fuses the fuse panel is on the lower instrument panel just to the left of the steering column cavity ampere rating a description 1 30 audio amp (b+) 2 15 sunroof (b+) 3 10 htd mirror (ebl) 4 20 rr pwr out (b+) 5 … A wiring diagram is a streamlined traditional pictorial depiction of an electric circuit.
The red one is for positive wire with dc power of 5 volts.
Its for the 06 commander if that helps. You never have to worry about finding the right part for the job with our exploded parts views & diagrams. Fuel firmware for harley davidson power commander iii usb & 2008 polaris victory 100. Hi everybody i'm new to this forum so i hope i'm posting in the right bit. The ignition module helps raise the rev limit and create timing adjustment. Part two of this series runs you through the install process. The control functions over a voltage range from 8 vdc to 30 vdc. Route the harness through the vehicle so the connectors from the ignition. It reveals the parts of the circuit as simplified forms, and the power and also signal connections between the devices. How to adjust your power commander on a honda rincon wich is cool four wheeler.information about wiring diagram for power commander 3 has been published by maria rodriquez and tagged in this category. Connecting the wiring 2017+ connect the wires as per the applicable wiring diagram. It contains some associated wiring. Variety of can am commander wiring diagram.
There's no need to tap power or deal with other messy connections. Attach the ground wire of the pcv to the negative side of the battery ground wire fig.c unplug the connectors from the throttle bodies to the main wiring harness (fig. It contains some associated wiring. Installation instructions commander software and latest maps from our web site at: Features •12 and 24 vdc battery operation.
Power Pc Washer V 3 1 0 Full Elcangri Darksiderg Prepenla Used Toyota Electrical Wiring Diagram Relay from i.pinimg.com Variety of can am commander wiring diagram. The ignition module helps raise the rev limit and create timing adjustment. Assortment of mercury outboard wiring harness diagram. The red one is for positive wire with dc power of 5 volts. Power commander quick shifter wiring diagram. Dynojet power commander v honda vtx the dynojet power commander v is a vital first step into the world of motorcycle fuel tuning. Wiring diagrams 1982 thru 1992. Power mander 3 wiring diagram zhuju.
It contains some associated wiring.
The control functions over a voltage range from 8 vdc to 30 vdc. There is a green 3 pin connector and a green 4 pin connector to the inside of the frame on the left side. Black wire serves as ground, just like in every other apparatus. Electrical horns on a 6 volt. Summary of contents for dynojet power commander iii page 1: It contains some associated wiring. Features •12 and 24 vdc battery operation. There's no need to tap power or deal with other messy connections. This particular impression (2004 r1150rt wideband o2 sensor project. Route the harness through the vehicle so the connectors from the ignition. 2 dynojet decals the latest power commander dynojet quickshifter into the shifter inputs. Assortment of mercury outboard wiring harness diagram. When you use your finger or perhaps stick to the circuit with your eyes, it may be easy to mistrace the circuit.
Connecting the wiring 2017+ connect the wires as per the applicable wiring diagram. Note the pin numbers of each wire. A wiring diagram is a simplified conventional pictorial representation of an electric circuit. Part 1 of a 2 part seriesthere are many reason why you may be thinking about purchasing a power commander. Dynojet power commander v honda vtx the dynojet power commander v is a vital first step into the world of motorcycle fuel tuning.
Power Commander 3 Full Install Mapping To Installation Part 1 Youtube from i.ytimg.com The ignition module helps raise the rev limit and create timing adjustment. Wiring diagrams 1982 thru 1992. ebook quicksilver series trim control wiring diagram pdf books this is the book you are looking for, from the many other titlesof quicksilver table of contents. Fuel firmware for harley davidson power commander iii usb & 2008 polaris victory 100. Route the harness through the vehicle so the connectors from the ignition. A wiring diagram is a streamlined traditional pictorial depiction of an electric circuit. I'm have a wide band commander and i need the wiring diagram for the power commander so i can tap into the wires for it instead of cutting the wires on my bikes harness. 2006 interior fuses the fuse panel is on the lower instrument panel just to the left of the steering column cavity ampere rating a description 1 30 audio amp (b+) 2 15 sunroof (b+) 3 10 htd mirror (ebl) 4 20 rr pwr out (b+) 5 …
2006 interior fuses the fuse panel is on the lower instrument panel just to the left of the steering column cavity ampere rating a description 1 30 audio amp (b+) 2 15 sunroof (b+) 3 10 htd mirror (ebl) 4 20 rr pwr out (b+) 5 …
Power mander 3 wiring diagram zhuju. 2006 jeep commander radio wiring diagram from diagramweb.net print the electrical wiring diagram off in addition to use highlighters in order to trace the routine. It shows the elements of the circuit as streamlined forms, and the power and also signal connections in between the gadgets. It reveals the parts of the circuit as simplified forms, and the power and also signal connections between the devices. Installation instructions commander software and latest maps from our web site at: Black wire serves as ground, just like in every other apparatus. Its for the 06 commander if that helps. You never have to worry about finding the right part for the job with our exploded parts views & diagrams. There is a green 3 pin connector and a green 4 pin connector to the inside of the frame on the left side. There are multiple instances of yellow/green wires on the connector. From the thousands of photographs on the net about power commander 3 wiring diagram, picks the top selections having greatest quality exclusively for you all, and this photographs is usually among photos collections in your ideal graphics gallery with regards to power commander 3 wiring diagram.i am hoping you might want it. How to adjust your power commander on a honda rincon wich is cool four wheeler.information about wiring diagram for power commander 3 has been published by maria rodriquez and tagged in this category. Features •12 and 24 vdc battery operation.
Relay Handoff Gif - Track Running Gif By Runnerspace Com Find Share On Giphy / Share the best gifs now >>>. . You can choose the most popular free handoff gifs to your phone or computer. Handoff lets you transfer your activities between iphone, ipad, apple watch, ipod touch, and mac. With handoff, you can move back and forth between your apple devices. Share a gif and browse these related gif searches. The best gifs are on giphy. Show off your favorite photos and videos to the world, securely and privately show content to your el gif animado de anime city town perfecto para tus conversaciones. Animated images on a transparent and opaque gif animation downloads for a chemical site. The best gifs are on giphy. @moderator, нужен тег gif и убрать тег моё, это не работы тс. Premium stock photo of relay baton handoff. Top 30 4 100 Metres Relay Sport Gifs Find The Best Gif On Gfycat fro...
Ufc 261 Results / UFC 261 odds: Anthony Smith vs. Jimmy Crute prediction ... - Sherdog's live ufc 261 coverage will begin saturday at 6 p.m. . The ufc welcomed fans back to the octagon with a bang after a couple of sizzling kos lit up the early stages of a blockbuster card. Mma fighting has ufc 261 results for the usman vs. Ufc 261 started on a violent note as the early prelims were bookended by two nasty tkos. Sherdog's live ufc 261 coverage will begin saturday at 6 p.m. Anthony smith (206) vs jimmy crute (205.5). Ufc 261 results, updates, highlights: Tapology members can make predictions for upcoming mma & boxing fights. Full results of the ufc 261: It was a quick and efficient session, with all 26 athletes making weight in a total of 50 minutes. What time is ufc 261: UFC 261 results: Usman vs. Masvidal 2 | FightBook MMA from i2.wp.com ...
Cara Plating Udang Goreng Mayonais : kumpulan masakan seafood spesial : Cara membuat udang goreng tepung di rumah membutuhkan sedikit keterampilan dalam mengolah. . Semoga bermanfaat dan selamat berkreasi! Langkah lumuri udang dgn bahan celupan, goreng, angkat,tiriskan campur bahan mayonaise, siram ke udang goreng, aduk rata Sebuah kombinasi yang nikmat antara manisnya hidangan laut segar dan lapisan tepung goreng yang renyah, asin dan gurih. Udang goreng saus mayonnaise, salah satu menu yang banyak digemari di restaurant masakan cina. Udang goreng mayonaise adalah salah satu menu yang banyak digemari direstaurant cina dan udang goreng mayonaise bisa ditambahkan potongan buah buahan kedalam campuran. Udang goreng mayonaise merupakan olahan udang yang dibuat denan cara digoreng tetapi untuk penyajiannya di sajikan dengan saus mayonaise sehingga menambah kenikmatan tersendiri. Semuanya enak dinikmati dengan mayonaise. Tidak ada yang bisa mengalahkan nikmatnya udang gor...
Komentar
Posting Komentar